Processes for the Development and Maintenance of Part 1 of the Inventory of Hazardous Materials (IHM)
Year: 2020 Language: English Author: Intertanko Genre: Guide Publisher: Intertanko Edition: 1st edition Format: PDF Quality: eBook Pages count: 19 Description: The following document provides examples of process maps for developing and maintaining Part 1 of the Inventory of Hazardous Materials (IHM Part 1) on existing vessels in order to satisfy the requirements of both the EU Ship Recycling Regulation (EU SRR) and the Hong Kong International Convention for the Safe and Environmentally Sound Recycling of Ships (HKC). Together with the example process maps, general guidance on the procedures and a commentary on issues associated with compliance have been provided. This has been drafted based on experience, feedback and exchanges from and within INTERTANKO’s Environment Committee. Noting the 31 December 2020 deadline for enforcement of the EU SRR, INTERTANKO’s Environment Committee agreed it was worthwhile sharing their experiences of developing and maintaining the IHM Part 1. As there are several resources already available for Members to gain an in-depth and detailed understanding of the EU SRR and HKC, the first-hand experiences of Members have instead been shared with a focus on the management processes and procedures that will need to be established in order to develop the IHM Part 1, as well as those procedures that will be necessary to ensure the IHM Part 1 remains updated and compliant. Illustrations have been used as a means of quickly summarizing the example management processes. A simple summary of the two compliance regimes associated with the requirement to develop and maintain IHMs is provided below. More detailed information on the EU SRR and HKC can be obtained from your Administration and/or Class Society. Additional info: While the HKC has not yet entered into force (as of July 2020), the International Maritime Organization (IMO) Guidelines for developing IHMs establishes the international standard and template for an IHM that will be applicable to both the HKC as well as the EU SRR. As such, developing an IHM in compliance with the HKC and its associated Guidelines will assist with compliance with the HKC when it enters into force and will also facilitate certification for compliance with the EU SRR. Note however, the small variance in hazardous materials that are to be included in Part 1 of IHM for compliance with the EU SRR.
Contents
Screenshots
5
Intertanko - Processes for the development and maintenance IHM.pdf
You cannot post new topics in this forum You cannot reply to topics in this forum You cannot edit your posts in this forum You cannot delete your posts in this forum You cannot vote in polls in this forum You cannot attach files in this forum You cannot download files in this forum
Processes for the Development and Maintenance of Part 1 of the Inventory of Hazardous Materials (IHM)
Language: English
Author: Intertanko
Genre: Guide
Publisher: Intertanko
Edition: 1st edition
Format: PDF
Quality: eBook
Pages count: 19
Description: The following document provides examples of process maps for developing and maintaining Part 1 of the Inventory of Hazardous Materials (IHM Part 1) on existing vessels in order to satisfy the requirements of both the EU Ship Recycling Regulation (EU SRR) and the Hong Kong International Convention for the Safe and Environmentally Sound Recycling of Ships (HKC). Together with the example process maps, general guidance on the procedures and a commentary on issues associated with compliance have been provided. This has been drafted based on experience, feedback and exchanges from and within INTERTANKO’s Environment Committee.
Noting the 31 December 2020 deadline for enforcement of the EU SRR, INTERTANKO’s Environment Committee agreed it was worthwhile sharing their experiences of developing and maintaining the IHM Part 1. As there are several resources already available for Members to gain an in-depth and detailed understanding of the EU SRR
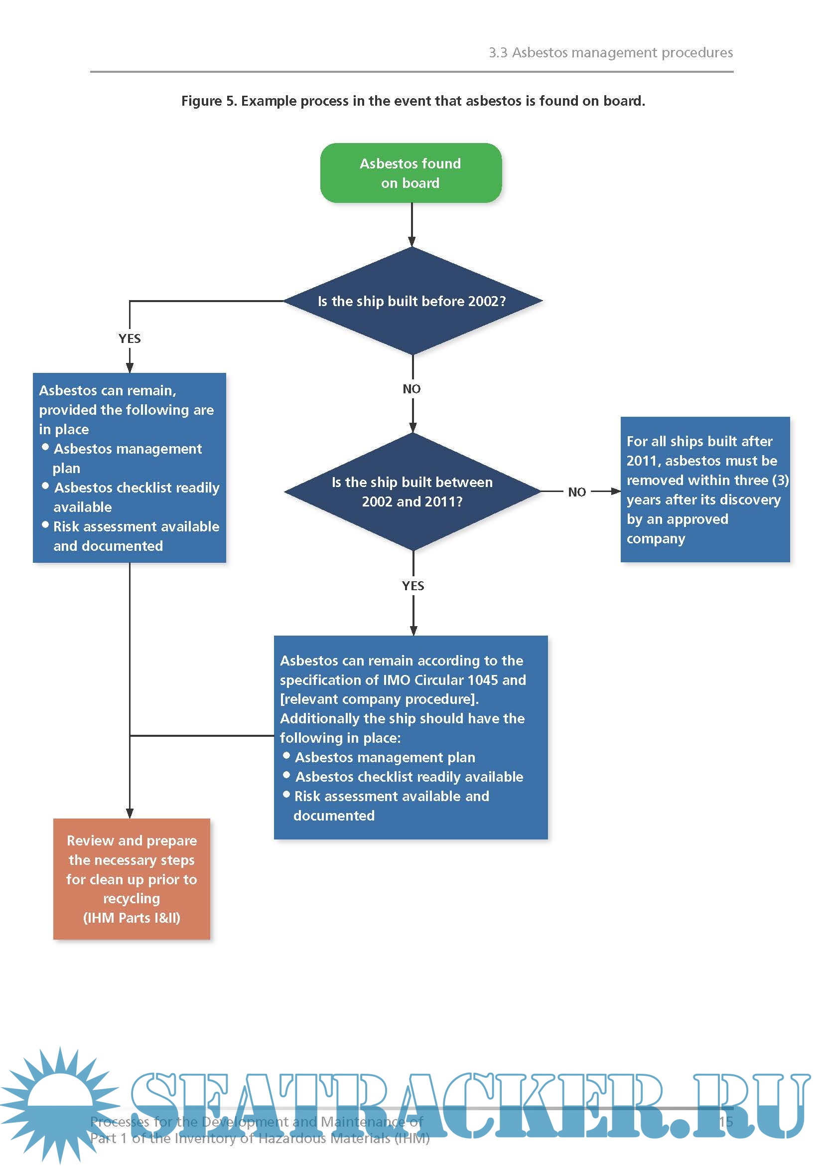
and HKC, the first-hand experiences of Members have instead been shared with a focus on the management processes and procedures that will need to be established in order to develop the IHM Part 1, as well as those procedures that will be necessary to ensure the IHM Part 1 remains updated and compliant. Illustrations have been used as a means of quickly summarizing the example management processes.
A simple summary of the two compliance regimes associated with the requirement to develop and maintain IHMs is provided below. More detailed information on the EU SRR and HKC can be obtained from your Administration and/or Class Society.
Additional info: While the HKC has not yet entered into force (as of July 2020), the International Maritime Organization (IMO) Guidelines for developing IHMs establishes the international standard and template for an IHM that will be applicable to both the HKC as well as the EU SRR. As such, developing an IHM in compliance with the HKC and its associated Guidelines will assist with compliance with the HKC when it enters into force and will also facilitate certification for compliance with the EU SRR. Note however, the small variance in hazardous materials that are to be included in Part 1 of IHM for compliance with the EU SRR.
Contents
Screenshots
Intertanko - Processes for the development and maintenance IHM.pdf
Download [2 KB]
Share