Year: 2021 Language: english Author: ICS Genre: Guide Publisher: Marisec Edition: 5 ISBN: 978-1-9162322-3-5 Format: PDF Quality: eBook Pages count: 302 Description: The ICS Tanker Safety Guide (Chemicals) is the standard reference work for chemical tankers. Now in its fifth edition, the Guide provides chemical tanker operators and crew with up-to-date best practice guidance for safe and pollution-free operations on ships regulated under MARPOL Annex II (Regulations for the Prevention of Pollution by Noxious Liquid Substances). This includes oil tankers operating in accordance with Annex II when they are carrying chemical cargoes. New in the fifth edition Expanded guidance on key safety issues including enclosed space entry, risk assessments and PPE. New and improved ship/shore safety checklists, to help ship and terminal crew complete important safety checks efficiently. Aligned with ISGOTT: International Safety Guide for Oil Tankers and Terminals, Sixth Edition. The Guide should be carried on all chemical tankers and should be readily accessible by anyone involved in the carriage of chemicals on ships, including ship operators, cargo interests, training institutes and terminal operators. Topics include
Very Few have downloaded this useful file, because of the download limit. One soultion is to make the uploading a simple process,,,, what if one uploads a file and then its added to torrents by others that are experrts in this,,everyone cannot set up a torrent download. This way this forum will benefit most genuine sailors, and prevent this forum from becoming a Cruise Ship and Battle Ship General Knowledge forum Thanks
77146dane59, and there you go again with the negative comments because it is not going your way how to upload you can read in the information section but you are to lazy for that you find that other people must buy the book must do alle the effort so you can profit from it and then you hide behind other. if you at work onboard ore in the office ore on school you have access to material , and if it is not here you can post it but that to much effort for you you only moon and cheat on the rules , and you know witch other wise you have to read them some times and if you want more books from other sorts then it start with yourself , and not pointing to other to do it for you and if it then not goes the way you want , come with negative comments but you the only cheap shot here having a big mouth but doing yourself nothing
Well said, but I genuinely want to upload, but do not have the ISP to set up a torrent,,sorry abot that Skipper ! I
Dear Sirs, Please be advised that during downloading process the following issue appeared: ---Q--- "You cannot download files from this account. Use your primary account Vovka_moryak" ---U--- Please advise how to close the issue as my secondary account has already proper Ratio for downloading the files & i cannot download any book from secondary account? Can somebody help me with the issue? Best Regards, Capt. Vladimir Dranichnikov
You cannot post new topics in this forum You cannot reply to topics in this forum You cannot edit your posts in this forum You cannot delete your posts in this forum You cannot vote in polls in this forum You cannot attach files in this forum You cannot download files in this forum
Tanker Safety Guide Chemicals
Language: english
Author: ICS
Genre: Guide
Publisher: Marisec
Edition: 5
ISBN: 978-1-9162322-3-5
Format: PDF
Quality: eBook
Pages count: 302
Description: The ICS Tanker Safety Guide (Chemicals) is the standard reference work for chemical tankers. Now in its fifth edition, the Guide provides chemical tanker operators and crew with up-to-date best practice guidance for safe and pollution-free operations on ships regulated under MARPOL Annex II (Regulations for the Prevention of Pollution by Noxious Liquid Substances). This includes oil tankers operating in accordance with Annex II when they are carrying chemical cargoes.
New in the fifth edition
Expanded guidance on key safety issues including enclosed space entry, risk assessments and PPE.
New and improved ship/shore safety checklists, to help ship and terminal crew complete important safety checks efficiently.
Aligned with ISGOTT: International Safety Guide for Oil Tankers and Terminals, Sixth Edition.
The Guide should be carried on all chemical tankers and should be readily accessible by anyone involved in the carriage of chemicals on ships, including ship operators, cargo interests, training institutes and terminal operators.
Topics include
Contents
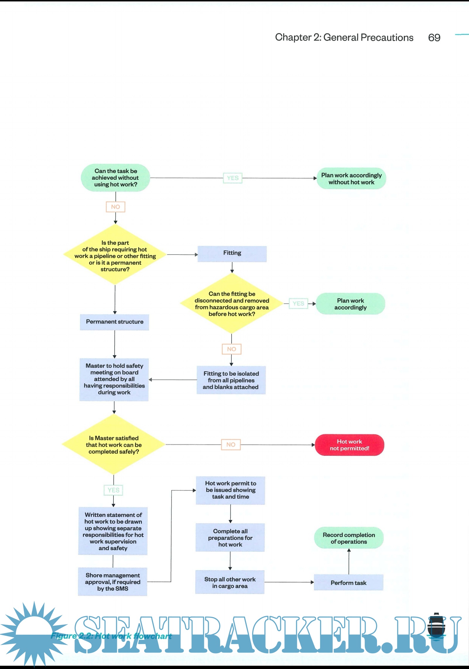
Screenshots
Hidden
Download [11 KB]
Share
Share
Share
Share
Share
Share
Share
Share
Share
Share
One soultion is to make the uploading a simple process,,,, what if one uploads a file and then its added to torrents by others that are experrts in this,,everyone cannot set up a torrent download.
This way this forum will benefit most genuine sailors, and prevent this forum from becoming a Cruise Ship and Battle Ship General Knowledge forum
Thanks
Share
Share
how to upload you can read in the information section but you are to lazy for that
you find that other people must buy the book must do alle the effort so you can profit from it
and then you hide behind other. if you at work onboard ore in the office ore on school you have access to material , and if it is not here you can post it
but that to much effort for you you only moon and cheat on the rules , and you know witch other wise you have to read them some times
and if you want more books from other sorts then it start with yourself , and not pointing to other to do it for you and if it then not goes the way you want , come with negative comments
but you the only cheap shot here
having a big mouth but doing yourself nothing
Well said, but I genuinely want to upload, but do not have the ISP to set up a torrent,,sorry abot that Skipper ! I
Share
Share
Share
Share
Please be advised that during downloading process the following issue appeared:
---Q---
"You cannot download files from this account. Use your primary account Vovka_moryak"
---U---
Please advise how to close the issue as my secondary account has already proper Ratio for downloading the files & i cannot download any book from secondary account?
Can somebody help me with the issue?
Best Regards,
Capt. Vladimir Dranichnikov
Share
Share
Kindly ask you to advise how to close the account which i will not more use?
Thank you.
Share
Share