Numerical investigations of ship–ice interaction and maneuvering performance in level ice
Year: 2014 Language: english Author: Quan Zhou, Heather Peng, Wei Qiu Genre: Research papers Publisher: Elsevier Format: PDF Quality: eBook Pages count: 14 Description: A numerical model for simulating ship maneuvering performance in level ice has been developed and verified by comparing the numerical results to measured data and empirical solutions of the R-Class ice- breaker, CCG Sir John Franklin. The numerical model has been devel- oped considering similar strategies and assumptions made by previous researchers. It has been extended by considering the effect of buoyancy and clearing terms on sway and yaw motions. Moreover, the effect of the flexural deflection of ice plate is considered in the model. The water support of the ice plate is treated as an elastic founda- tion.
Contents
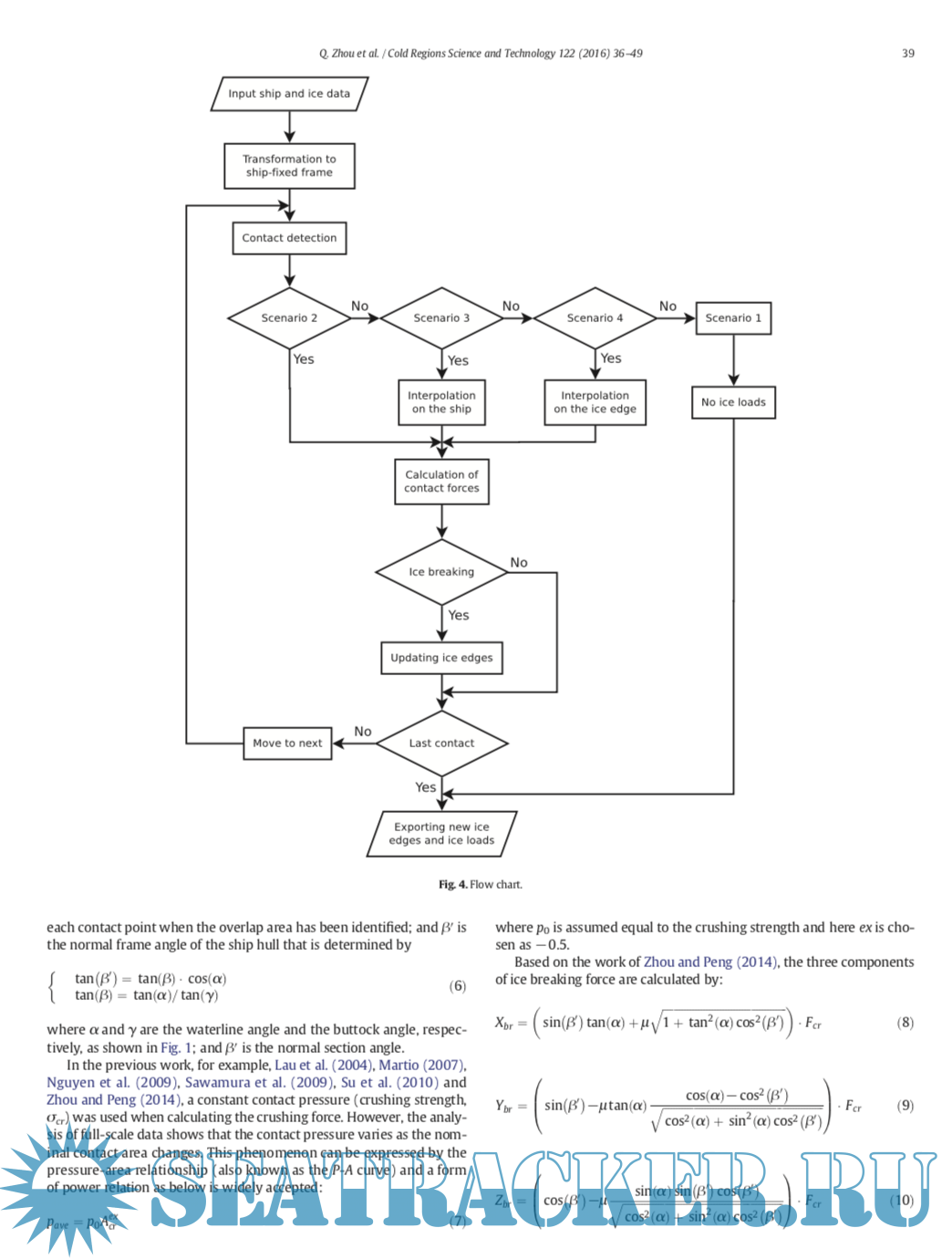
This paper presents a solution to the ship–ice interaction problem solved in the time domain by a combined method involving numerical simulations and semi-empirical formula. The breaking process of an intact level ice by an advancing ice breaker has been investigated by a 2D numerical method. An interaction detection tech- nique has been introduced. In order to compute the ice load, a pressure-area relationship for the ice was applied, and a flexural ice plate model was developed. A 3-degree-of-freedom (3DOF) model was adopted to simulate ship maneuvering in level ice. The proposed numerical method has been validated by using the experimental re- sults of an 1:20 scaled CCG R-Class icebreaker model and the full-scale turning circle results.
You cannot post new topics in this forum You cannot reply to topics in this forum You cannot edit your posts in this forum You cannot delete your posts in this forum You cannot vote in polls in this forum You cannot attach files in this forum You cannot download files in this forum
Numerical investigations of ship–ice interaction and maneuvering performance in level ice
Language: english
Author: Quan Zhou, Heather Peng, Wei Qiu
Genre: Research papers
Publisher: Elsevier
Format: PDF
Quality: eBook
Pages count: 14
Description: A numerical model for simulating ship maneuvering performance in level ice has been developed and verified by comparing the numerical results to measured data and empirical solutions of the R-Class ice- breaker, CCG Sir John Franklin. The numerical model has been devel- oped considering similar strategies and assumptions made by previous researchers. It has been extended by considering the effect of buoyancy and clearing terms on sway and yaw motions. Moreover, the effect of the flexural deflection of ice plate is considered in the model. The water support of the ice plate is treated as an elastic founda- tion.
Contents
This paper presents a solution to the ship–ice interaction problem solved in the time domain by a combined method involving numerical simulations and semi-empirical formula. The breaking process of an intact level ice by an advancing ice breaker has been investigated by a 2D numerical method. An interaction detection tech- nique has been introduced. In order to compute the ice load, a pressure-area relationship for the ice was applied, and a flexural ice plate model was developed. A 3-degree-of-freedom (3DOF) model was adopted to simulate ship maneuvering in level ice. The proposed numerical method has been validated by using the experimental re- sults of an 1:20 scaled CCG R-Class icebreaker model and the full-scale turning circle results.Screenshots
Numerical_investigations_of_ship_ice_int.pdf
Download [1 KB]
Share