gillnumil ®   12-Sep-2019 07:30

Port State Control: A Guide for ships involved in the dry bulk trades


Year: 2000
Language: english
Author: INTERCARGO
Genre: Training courses
Publisher: INTERCARGO
Format: PDF
Quality: eBook
Pages count: 52
Description: This booklet explains:
-The background to port State control.
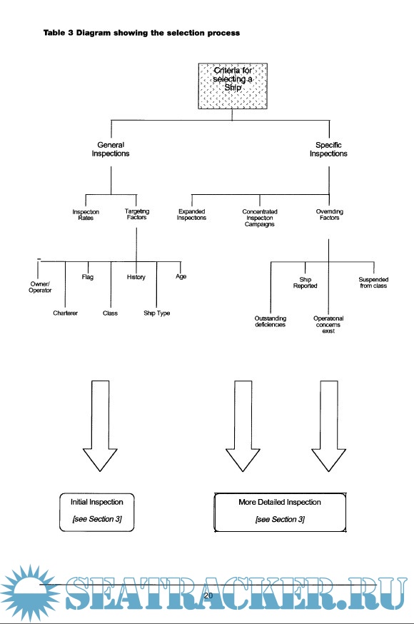
-How ships are chosen for inspection.
-The inspection process.
-Deficiencies and detentions.
Although the booklet was written for ships in the dry bulk trade, the general information contained within it applies to all types of ship.
Additional info: The Port State Control guide accompanies Videotel's Port State Control video (Not included in this post).

Contents

Screenshots

Port State Control.pdf

Download [4 KB]

Thank U
Reply
refresh list

Similar releases

Guidelines for port State control officers carrying out inspections under the MLC - ILO [2009, PDF]
GUIDELINES TO PREPARE A PORT STATE CONTROL INSPECTION — BWM CONVENTION 2004 - ANAVE [2017, PDF]
Guidelines for PSC Officers carrying out inspections under the MLC - ILO [2021, PDF]
ISM and ISPS pocket checklist - Reducing the Risk of Port State Control Detentions - Lloyd's…
MARPOL ANNEX VI - Videotel [2010, PDF]
ISM & ISPS Pocket Checklist v.4.0.0 - Lloyd's Register Group Services Limited [2017] [Android]
Lloyd's Register Pocket Checklists - Lloyd's Register + UK P&I CLUB [2017, PDF]
Good Maintenance Onboard Ships - ClassNK [2017, PDF]
Ship Stability Booklet for Two Training Videos For Seafarers and those concerned with the Safe…
Port State Control: The top ten PSC findings Or how to avoid detentions - Germanischer Lloyd AG…
LOAD MORE
  • Reply

The time now is: Today 23:16

All times are GMT + 3 Hours