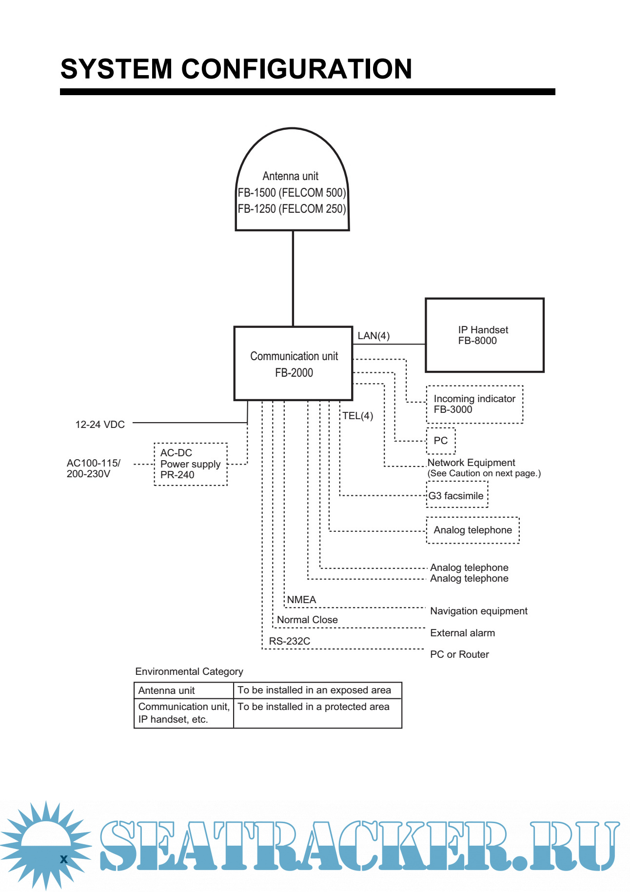
Year: 2012 Language: english Author: Furuno Genre: Manual Publisher: Furuno Edition: H Format: PDF Quality: eBook Pages count: 192 Description: The FELCOM 250/500 consists of an antenna unit, communication unit, and a handset. The FELCOM 250/500 provides telephone, facsimile and data services. The main features of the FELCOM 250/500 are: • Conforms to the following standards: INMARSAT Fleetbroadband SDM, IEC 60945 (Ed. 4), IEC 60529 (Ed. 2), IEC 61162-1 (Ed. 2) • SIM card based billing • Voice communication: 4 kbps AMBE+2 or 3.1kHz Audio • Facsimile: 3.1 kHz Audio • 64kbps ISDN (UDI/RDI) transmission (FELCOM 500 only) • Packet Communication • Simultaneous voice and data transmission • SMS (Short Message Service) maximum 160 characters. • Data packet billing-based internet connection
You cannot post new topics in this forum You cannot reply to topics in this forum You cannot edit your posts in this forum You cannot delete your posts in this forum You cannot vote in polls in this forum You cannot attach files in this forum You cannot download files in this forum
Furuno Felcom 250/500 Inmarsat Fleet BroadBand Operators Manual
Language: english
Author: Furuno
Genre: Manual
Publisher: Furuno
Edition: H
Format: PDF
Quality: eBook
Pages count: 192
Description: The FELCOM 250/500 consists of an antenna unit, communication unit, and a handset. The FELCOM 250/500 provides telephone, facsimile and data services.
The main features of the FELCOM 250/500 are:
• Conforms to the following standards: INMARSAT Fleetbroadband SDM, IEC 60945 (Ed. 4), IEC
60529 (Ed. 2), IEC 61162-1 (Ed. 2)
• SIM card based billing
• Voice communication: 4 kbps AMBE+2 or 3.1kHz Audio
• Facsimile: 3.1 kHz Audio
• 64kbps ISDN (UDI/RDI) transmission (FELCOM 500 only)
• Packet Communication
• Simultaneous voice and data transmission
• SMS (Short Message Service) maximum 160 characters.
• Data packet billing-based internet connection
Contents
Screenshots
Notice from: virtual [translate]
NE 2014 can be found here:
Furuno Operator's Manual Inmarsat FleetBroadba...runo [2014, PDF]
Furuno Felcom 250_500 Inmarsat Fleet BB_Operators Manual
Download [18 KB]
Share
virtual2017
Share